2020年BAT大厂Java实习生搬砖指南,福利薪资曝光!
-
发布时间:
2020-09-25
-
版权所有:
云和教育
-
分享:
就算没去大厂实习过,大多数同学印象中的大厂也应该是工资高、给钱痛快、福利待遇好吧!

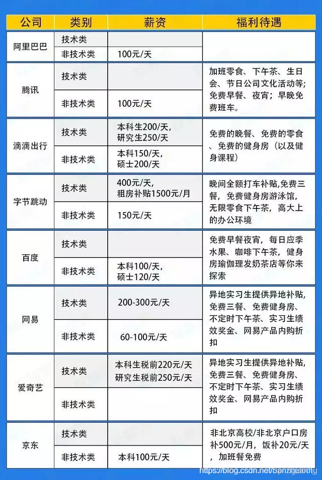
这里需要解释一下技术岗和非技术岗平均工资差别很大的原因是:整个行业的发展阶段和需求决定了现阶段对于研发和产品的刚性需求是很大的,技术岗的人才缺口很大,非技术岗的竞争非常激烈。
接下来就是大家最关心的一个问题:“大厂实习待遇怎么样?”(即大厂实习生炫富现场)
据我在鹅厂不到一年的经验来看,我鹅厂一向是一视同仁的,各种节日福利,甚至体检团建,实习生和正式员工一样享有。这点我一直对鹅厂人性化的管理深以为敬。
待遇不单纯只有工资,实习生在公司福利上是和正式员工一样的,比如刚入职就参加年会抽了个iPhonex或者2888的红包啥的,比如公司提供的体检、内部课程、出差报销等等等等。
阿里
公司每天有18元的餐补,晚上有免费点餐券。前7天提供免费酒店住宿,然后1500元/月的住房补贴(如果跟学校在同一个城市好像就没有了)
网易
一日五餐,班车接送;杭研院约200元一天,游戏部门多很多,今年的情况是全职实习加起来逼近1w,而且外地还有每月1k的餐补。
大厂的实习岗位中最多的就是技术、产品、运营、设计。这些岗位都需要具备基本的业务能力。
即大厂需要的是符合岗位需求,并且业务能力扎实的实习生。
技术岗
对于技术岗来说,就是要有比较好的计算机基础,掌握的编程语言越多越精越好。
如果你具备比较好的计算机基础素养,那么以后在拓展到其他领域(WebGL —— 计算机图形学,Node.js 底层 —— 操作系统,JS 引擎和各种预编译工具—— 编译原理, etc.)的时候会更快上手。
技术岗一般都会要求实习生具备优秀的编码能力,熟悉Linux开发环境,熟悉Python/C++/Java/Scala语言,有扎实的数据结构和算法功底,熟悉机器学习、自然语言处理、数据挖掘中一项或多项。
产品岗
对于产品岗来说,需要会画原型图。制作原型能力是产品经理的必备能力。
需要掌握的硬技能包括:AXURE、数据分析、产品规划设计、相关行业的工作经验等。写文档在产品经理的工作中也占据很大的比重,技术需要按照文档来进行开发,测试需要按照产品经理给的文档来测试。
文档写的好不好,写的全不全面,很考验产品实习生的逻辑思维能力;语句通不通顺,很考验产品实习生的语言组织能力。
设计岗
对于设计岗来说,一定要有自己的作品集、设计过的作品。ps、AI这些软件都是必须要掌握的。
2、精通Photoshop、Illustrator、Fireworks、Dreamweaver、Indesign等相关图形及图像处理软件;插画类要求精通SAI。
学习能力:大厂每天的的事情很多,要对接的人也很多,带你的leader是没有时间一遍一遍教你的,所以就对你的学习能力有一定要求,要具备强大的学习能力,可以快速上手。
沟通能力:有两个因素,一是思维是否清晰,能否有效的收集信息,并做出逻辑的分析和判断。
另一则是能否贴切的表达出(无论是口头还是书面)自己的思维过程和结果。小千之前和大厂的HR聊过,他们在面试中都会着重考察应聘者的沟通能力,实质上在考察思维能力和表达能力两个方面。
逻辑思考能力:要求实习生有一定的逻辑思维,做事情不要盲目,要有逻辑性、计划性、目的性。
抗压能力和责任心:大厂的工作节奏快,工作量大,这就需要实习生能够扛住压力,不要任务量一重就逃避或者敷衍完成工作。
对大厂及行业有一定了解
以前接触过一个同学,他是211高材生,在学校各方面能力都不错,他在大三投了滴滴的寒假实习。
一路过关斩将进入了终面,本来以为这次实习机会手到擒来了。结果没想到面试官问他:“你知道滴滴什么时候收购的优步吗?”
这一个问题把他问蒙了,他磕磕巴巴说不出来,因为他真的不知道。后来面试官又继续问他滴滴公司相关的问题,他还是答不出来。他的问题出在:他只在自己的业务能力上下功夫了,而没有多了解了解滴滴这个公司及行业知识,或者说了解了但是回头就忘了。最后他失去了这次实习机会,多可惜啊!
大家也面临着找实习的问题,想进大厂的同学一定要在投简历或者面试前对公司多一些了解,不求面面俱到,但是需要对这个公司的成立时间,主要业务,旗下有哪些产品等熟悉。
可以想方法找到在业内工作的牛人或者师兄师姐,通过找他们谈话来快速吸取经验。或者突击大量阅读行业相关新闻和博客,至少要保证在面试前有个不错的整体了解。
因为大厂需要的是了解它,真正热爱这个公司的实习生,而不是一个对公司及行业毫无了解的人。
有相关岗位实习经验、或者其他大厂实习经验,有项目经验、岗位相关的比赛获奖等就更好啦。
声明:除云和数据原创文章外,分享和转载的文章皆为促进IT技术的传播,并不代表本微信赞同其观点和对真实性负责,仅做交流学习使用,非商业用途。如有文章或图片的原作者有异议或涉及版权问题,请立即联系我们,我们将在第一时间进行改正或删除,确保您的权益,谢谢支持!